文字
背景
行間
令和7年度 ダイアリー
2022年1月の記事一覧
学校の通常登校について
0
1月27日(木)登校時間の変更について
保護者の皆様
那覇市教育委員会より次のような通知が届きました。
下記の文書をご覧下さい。
【保護者用】0125 那覇市立小中学校への爆破情報に伴う対応について.pdf
※今日登校していたBグループの児童及びAグループの受け入れに児童に配付しています。
それに伴い、高良小学校では1月27日(木)の対応を下記のとおり行います。
1月27日(木) 登校はBグループ及びAグループの受け入れ児童
登校時間 8時45分~9時15分 ※8時45分より前に登校しないようにお願いします。
授業開始 9時25分
下校時刻 1年 午後1時20分
2年・3年 午後2時15分
4年~6年 午後3時15分
※時間割については学級担任よりお知らせしています。
※25日(火)・26日(水)中に安全が確認された場合は、通常登校に戻ります。その際はメーリングや学校HPでお知らせいたします。
0
分散登校(延長)期間の下校時刻について
1月26日から31日までの下校時刻についてお知らせします。ご確認ください。
0
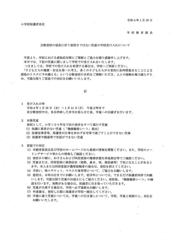
那覇市立小中学校の分散登校の延長について
那覇市教育委員会より「那覇市立小中学校の分散登校の延長について」の通知が届いております。ご確認下さい。
また、分散登校延長の際の「登校日ではない児童の学校受け入れ」を行います。下記の文書をよくお読みになってください。
那覇市立小中学校の分散登校の延長について(通知).pdf
分散登校の延長に伴う登校日ではない児童の学校受け入れについて.pdf

また、分散登校延長の際の「登校日ではない児童の学校受け入れ」を行います。下記の文書をよくお読みになってください。
那覇市立小中学校の分散登校の延長について(通知).pdf
分散登校の延長に伴う登校日ではない児童の学校受け入れについて.pdf
0
令和4年度入学説明会について
0
学校で児童生徒・教職員のコロナ感染が確認された場合の対応について
那覇市教育委員会より「学校で児童生徒等や教職員の新型コロナウイルスの感染が確認された場合の対応について」通知が届いています。ご確認ください。
【保護者用】R40113 学校で児童生徒等や教職員の新型コロナウイルスの感染が確認された場合の対応について(那覇市教育委員会)(通知).pdf
【保護者用】R40113 学校で児童生徒等や教職員の新型コロナウイルスの感染が確認された場合の対応について(那覇市教育委員会)(通知).pdf
0
分散登校期間の下校時刻について
0
Wi-Fi環境が整っていない家庭向けのWi-Fiルーターの貸し出しについて
Wi-Fi環境が家庭に整っていない家庭向けにWi-Fiルーターの貸し出しを行います。
2-1 那覇市学習用モバイルWi-Fiルーターの貸与について(保護者向け).pdf
1月11日(火)~ 事務室貸出窓口
下記の書類を提出していただきます。(窓口にも用意してあります)
①(第1号様式)モバイルWi-Fiルーター貸与申請書・・・今年度初めて貸与を受ける方のみ
(第1号様式)那覇市学習用モバイルWi-Fiルーター等貸与申請書.doc
(第1号様式)那覇市学習用モバイルWi-Fiルーター等貸与申請書.pdf
②(第3号様式)Wi-Fiルーター等受領書・・・貸与を受ける方全員に書いてもらいます。
(第3号様式)那覇市学習用モバイルWi-Fiルーター等受領書.doc
(第3号様式)那覇市学習用モバイルWi-Fiルーター等受領書.pdf
2-1 那覇市学習用モバイルWi-Fiルーターの貸与について(保護者向け).pdf
1月11日(火)~ 事務室貸出窓口
下記の書類を提出していただきます。(窓口にも用意してあります)
①(第1号様式)モバイルWi-Fiルーター貸与申請書・・・今年度初めて貸与を受ける方のみ
(第1号様式)那覇市学習用モバイルWi-Fiルーター等貸与申請書.doc
(第1号様式)那覇市学習用モバイルWi-Fiルーター等貸与申請書.pdf
②(第3号様式)Wi-Fiルーター等受領書・・・貸与を受ける方全員に書いてもらいます。
(第3号様式)那覇市学習用モバイルWi-Fiルーター等受領書.doc
(第3号様式)那覇市学習用モバイルWi-Fiルーター等受領書.pdf
0
登校日ではない児童の学校受け入れについて
1月12日(水)から分散登校が始まります。
高良小学校においても分散登校期間中の「登校日ではない児童の学校受け入れ」を行います。下記の文書をよくお読みになった上で、対象者は児童の受入日初日に申請書を保護者が提出して下さい。
☆R4.1.7 登校日ではない児童の学校受け入れについて.pdf
☆R4.1.7 児童受け入れ申請書.pdf
なお、分散登校は「多くの子ども達が日常的に長時間集まることよる感染のリスクに予め備える」ことを目的に行われます。人との接触を極力減らすため、可能な限りご家庭での対応をお願いいたします。
高良小学校においても分散登校期間中の「登校日ではない児童の学校受け入れ」を行います。下記の文書をよくお読みになった上で、対象者は児童の受入日初日に申請書を保護者が提出して下さい。
☆R4.1.7 登校日ではない児童の学校受け入れについて.pdf
☆R4.1.7 児童受け入れ申請書.pdf
なお、分散登校は「多くの子ども達が日常的に長時間集まることよる感染のリスクに予め備える」ことを目的に行われます。人との接触を極力減らすため、可能な限りご家庭での対応をお願いいたします。
0
【市教委より】新型コロナウイルス感染拡大に伴う分散登校について
那覇市教育委員会より、「新型コロナウイルス感染拡大に伴う分散登校について(通知)」が届いています。ご確認下さい。
新型コロナウイルス感染拡大に伴う分散登校について(通知)保護者用.pdf
新型コロナウイルス感染拡大に伴う分散登校について(通知)保護者用.pdf
0
1
3
9
9
3
1
3
お知らせ
Web欠席届は
こちらから送信してください。https://forms.gle/aEEUAdJ4P1eTH3yJ7
那覇市立高良小学校
(なはしりつたからしょうがっこう)
〒901-0145
沖縄県那覇市高良2-12-1
TEL 098-917-3323
FAX 098-917-3363
関連リンク