PTA活動

PTA活動

令和7年度 PTCA総会資料

 PTCA総会資料
 1令和7年度 神原中学校PTCA総会 表紙/会順.pdf
 2令和6年度PTCA活動報告.pdf
 3令和6年度PTCA一般会計決算書.pdf 
 4令和6年度学校教育振興費決算書.pdf
 5令和6年度文化・スポーツ振興費決算書.pdf
 6令和6年度学校図書館充実費決算書.pdf
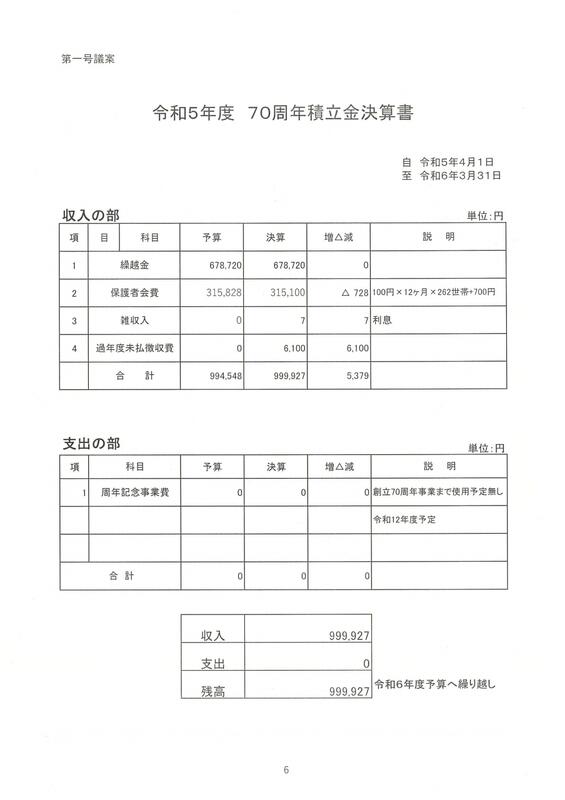
 7令和6年度創立70周年積立決算書.pdf
 9第二号議案 令和7年度 PTCA役員案.pdf
 10第三号議案 令和7年度 活動計画案.pdf
 11令和7年度PTCA一般会計予算(案).pdf
 12令和7年度学校教育振興費予算(案).pdf
 13令和7年度文化・スポーツ振興費予算(案).pdf
 14令和7年度学校図書館充実費予算(案).pdf

【お知らせ】子どもとスマホ&タブレットとの付き合い方

保護者のみなさま

本校PTCAより、保護者向けオンラインイベントのお知らせがあります。

「知っておきたい! 子どもとスマホ&タブレットとの付き合い方」
~ネットの危険から子供たちを守るために保護者ができること~

つきましては、ご希望の方は【お申込みURL】から申し込みをお願いします。

PTA新聞 第138号  …とっくりきわた… 1面のみ
期成会組織

神原中学校創立60周年記念事業期成会
    会長:上原隆 副会長:島袋善克 参与:馬上晃(校長)
    実行委員長:根間直樹(現PTA会長) 副会長:宮里悟
    (事務局)局長:浦崎博美(教頭)
         書記会計:上原奈津子(PTA事務)・仲宗根直司

◎神原中創立60周年記念事業期成会組織図・計画
      60周年記念事業期成会組織図・計画.pdf


◎神原中学校創立60周年記念事業期成会会則
        60周年記念事業期成会会則.pdf

神原中学校60周年記念事業期成会

神原中学校創立60周年記念式典・祝賀会

 主催:神原中学校創立60周年記念事業期成会

 日時:令和3年2月20日(土)

 場所:本校体育館